Обновление ChipLoaderNG 3.7.0, подробнее тут: viewtopic.php?f=19&t=11442
Стенд для промывки форсунок
Модераторы: blistograd, chipsoft
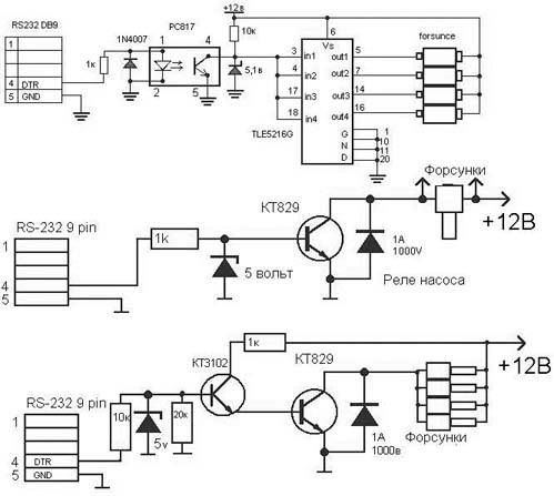
По подключению кнопок я думаю вопросов быть не должно, даю соответствие номера контакта на плате клавиатуры номеру контакта на основной плате:
1 на управлении=18 на основной
2=17
3=16
4=15
5=14
7=корпус(-12в)
8=+5в можно запаять дополнительный стабилизатор (смотри полную схему) и с него запитать светодиоды, пожно подпаяться прямо к VR1
9=точка 11-коолектор VT2
10 и 11 к точкам 23 и 24. после внесения изменений и доработак-эти 2 светодиода будут гореть синхронно, соответственно один можно и не запаивать. Первоначально использовался компрессор и топливный насос высокого давления. От насоса отказался-во первых расход винса высокий, во вторых экономически не оправданно. В общем-не нужен он там.
23 и 24 контакт на плате нужно соединить перенмычкой, на плате не предусмотрена. И +12в перемычкой подать с 19,20,21 на 1-это питание форсов. Когда использовался трансформаторный блок питания-подавал на 1 ногу прямо с диодного моста, чтоб не грузить стабилизатор. При использовании импульсного БП-кинуть перемычку 19=1.
Если еще возникнут вопросы-буду стараться ответить.
По вопросу атмела и всего остального в приват, либо по телефону 80505717869. Валерий
1 на управлении=18 на основной
2=17
3=16
4=15
5=14
7=корпус(-12в)
8=+5в можно запаять дополнительный стабилизатор (смотри полную схему) и с него запитать светодиоды, пожно подпаяться прямо к VR1
9=точка 11-коолектор VT2
10 и 11 к точкам 23 и 24. после внесения изменений и доработак-эти 2 светодиода будут гореть синхронно, соответственно один можно и не запаивать. Первоначально использовался компрессор и топливный насос высокого давления. От насоса отказался-во первых расход винса высокий, во вторых экономически не оправданно. В общем-не нужен он там.
23 и 24 контакт на плате нужно соединить перенмычкой, на плате не предусмотрена. И +12в перемычкой подать с 19,20,21 на 1-это питание форсов. Когда использовался трансформаторный блок питания-подавал на 1 ногу прямо с диодного моста, чтоб не грузить стабилизатор. При использовании импульсного БП-кинуть перемычку 19=1.
Если еще возникнут вопросы-буду стараться ответить.
По вопросу атмела и всего остального в приват, либо по телефону 80505717869. Валерий
Любишьна Сенсе кататься-люби Мерсы чинить....
Уж очень циклон-4 напоминает , интерестно куда отработаная жидкость стекает, на пол

Пользовал много стендов, самый удачный SV avto триумф-4 6000гр.
Делал и сам, один на пике, второй просто на логике, с логикой проще, частота меняется на все форсунки + скважность на кажд. отдельно. самоделка обошлась в 200 у.е.
1. Жидкость стекает в стаканы, установленные под форсунки, потом можно мерной колбой проверить производительность до и после чистки.
2. В моей конструкции каждая форса отрабатывает строго одинаковое количество раз-опять удобно при замере производительности.
3. В процессе чистки частоту можно выставить вручную, можно менять автоматически.
4. Я никому не пытаюсь внушить, что мой стенд стоит таких денег. Дело не в себестоимости, а втом, что ушло некоторое количество времени на разработку, редактирование программы ( в общей сложности версий 25), поэтому каждый сам решает что и как делать.
4. При использовании бензонасоса я управлял его производительностью при помощи ШИМ, он есть в полной схеме и предусмотрен на плате, только вот при давлении ниже 0,5атм он работать не будет и насосы не всегда долго живут в ВИНСЕ! Поэтому от такй конструкции пришлось отказаться и перейти к воздушному компрессору от аквариума. Такая же конструкция и в Луганске используется. При низком давлении форса работает на более высокой частоте-поэтому эффективность растет, расход жидкости падает.
5. Сейчас занимаюсь другой проблемой-при однополярном питании максимальная частота при которой работает форса 1000Гц, если применить 2-х полярную схему-повышается легко до 5000Гц, но возникает вопрос-импульс обратной полярности закрывает форсу быстрее чем поток жидкости и пружинка. Так вот, вопрос к знатокам: не будет ли происходить расклепывание и износ запирающего узла? или еще поморочить голову над динамическим торможением? в Циклонах и аналогичным им стендам этого нет-осцилограм считано очень много.
Есть предложение сообща развивать проект "ЧИСКУ ФОРСОВ_В МАССЫ!"
5.
2. В моей конструкции каждая форса отрабатывает строго одинаковое количество раз-опять удобно при замере производительности.
3. В процессе чистки частоту можно выставить вручную, можно менять автоматически.
4. Я никому не пытаюсь внушить, что мой стенд стоит таких денег. Дело не в себестоимости, а втом, что ушло некоторое количество времени на разработку, редактирование программы ( в общей сложности версий 25), поэтому каждый сам решает что и как делать.
4. При использовании бензонасоса я управлял его производительностью при помощи ШИМ, он есть в полной схеме и предусмотрен на плате, только вот при давлении ниже 0,5атм он работать не будет и насосы не всегда долго живут в ВИНСЕ! Поэтому от такй конструкции пришлось отказаться и перейти к воздушному компрессору от аквариума. Такая же конструкция и в Луганске используется. При низком давлении форса работает на более высокой частоте-поэтому эффективность растет, расход жидкости падает.
5. Сейчас занимаюсь другой проблемой-при однополярном питании максимальная частота при которой работает форса 1000Гц, если применить 2-х полярную схему-повышается легко до 5000Гц, но возникает вопрос-импульс обратной полярности закрывает форсу быстрее чем поток жидкости и пружинка. Так вот, вопрос к знатокам: не будет ли происходить расклепывание и износ запирающего узла? или еще поморочить голову над динамическим торможением? в Циклонах и аналогичным им стендам этого нет-осцилограм считано очень много.
Есть предложение сообща развивать проект "ЧИСКУ ФОРСОВ_В МАССЫ!"
5.
Любишьна Сенсе кататься-люби Мерсы чинить....
Мы для чистки , используем обыкновенный генератор с ключом на выходе, все форсунки, работают синхронно, закрепляем их в штатив из хим. Лаборатории. Слив винса идет в баклажку и обратно в резервуар, где стоит бензонасос, после на трубках стоит топливный фильтр и манометр. Бензонасос подключен через регулируемый источник питания, можно менять давление. Бензонасосы используем старые. И так форсунки стоят и моются несколько часов, с бутылочками это не удобно. Расход винса минимальный.
согласен, что так удобнее, только вот винс имеет свойство испаряться, при чистке форсов с вновь открытой банки виса испаряется за один проход через стенд примерно 300грамм, винс становится вязким, и теряет свои свойства. поэтому если форсунки сняты с авто, которое эксплуатировалось с ГБО и форсы зашлакованы изрядно, сперва чищу винсом б/У пополам с бензином, потом все равно прохожу чистым. При цене чистки форсов 45грн за штуку, в сумме получается 180грн, нет проблемы в расходовании на каждое авто 1л винса(43грн).
Отработанный винс идет в ультразвуковую ванну для очистки РХХ, форсунок перед установкой в стенд, клапанов EGR и прочей нечисти.
Поэтому гонять по кругу в течении нескольких часов просто нет смысла.
Хотя идея интересная-круговорот воды в природе напоминает.
Отработанный винс идет в ультразвуковую ванну для очистки РХХ, форсунок перед установкой в стенд, клапанов EGR и прочей нечисти.
Поэтому гонять по кругу в течении нескольких часов просто нет смысла.
Хотя идея интересная-круговорот воды в природе напоминает.
Любишьна Сенсе кататься-люби Мерсы чинить....
Конечно на словах - не совсем удачный способ для данного вопроса способ но может из далее сказанного что-то пригодится5. Сейчас занимаюсь другой проблемой-при однополярном питании максимальная частота при которой работает форса 1000Гц, если применить 2-х полярную схему-повышается легко до 5000Гц, но возникает вопрос-импульс обратной...
В своем стенде для повышения частоты работы - приоткрываю форсунку коротким с крутыми фронтами прямоугольным импульсом и затем за ним следует пакет высокочастотных импульсов ( вч вибрация создается в основном во время опускания иглы) .
А расход Винса до 40 форсунок с 1 литра . Чищу при очень низком давлении - жидкость идет самотеком с приподнятого резервуара.Шлаки с кончиков форсунок смываю перед установкой на стенд старым Винсом . Жидкость идет в оборот 2 -3 раза.
Проверка форсунок- при реальном давлении (2-3BAR) бензином с отдельного резервуара с насосом.
Здесь было ошибочно продублированное сообщение
Последний раз редактировалось maestro Ср фев 20, 2008 11:56 pm, всего редактировалось 1 раз.
Кто сейчас на конференции
Сейчас этот форум просматривают: нет зарегистрированных пользователей и 12 гостей