Обсуждения и вопросы по нашему CHIPSOFT J2534 адаптеру
Модератор: chipsoft
-
Romann43
- Сообщения: 715
- Зарегистрирован: Вт авг 05, 2014 10:25 pm
- Откуда: Кирово-Чепецк
Сообщение
Romann43 » Ср июл 13, 2016 11:38 am
Очень странно...По этой схеме я делал первую плату,на выходе 17в.Ему там физически не от куда быть больше,так как складываются напряжения +5В со стабилизатора и 12В с выхода таймера 555.Как у вас 21 получилось-для меня загадка)) Питание таймера 555 сколько вольт?
-
evgen13reg
- Сообщения: 73
- Зарегистрирован: Пн янв 04, 2016 10:55 pm
- Откуда: Саранск
Сообщение
evgen13reg » Чт июл 14, 2016 9:09 am
Romann43 писал(а):Очень странно...По этой схеме я делал первую плату,на выходе 17в.Ему там физически не от куда быть больше,так как складываются напряжения +5В со стабилизатора и 12В с выхода таймера 555.Как у вас 21 получилось-для меня загадка)) Питание таймера 555 сколько вольт?
Нашел причину стабилизатор выбило,и заместо 5В 12 давала
Стабилизатор отпоял,так 5В подал,и о чудо 17в.Ему
Сегодня кренку воткну
-
Romann43
- Сообщения: 715
- Зарегистрирован: Вт авг 05, 2014 10:25 pm
- Откуда: Кирово-Чепецк
Сообщение
Romann43 » Чт июл 14, 2016 10:04 am
evgen13reg писал(а):Romann43 писал(а):Очень странно...По этой схеме я делал первую плату,на выходе 17в.Ему там физически не от куда быть больше,так как складываются напряжения +5В со стабилизатора и 12В с выхода таймера 555.Как у вас 21 получилось-для меня загадка)) Питание таймера 555 сколько вольт?
Нашел причину стабилизатор выбило,и заместо 5В 12 давала
Стабилизатор отпоял,так 5В подал,и о чудо 17в.Ему
Сегодня кренку воткну
Я бы на вашем месте проверил напряжение на бут пине при подключенном эбу(имею ввиду 21вольт на выходе).Вчера я проводил замеры,при 17В и подключенном эбу,напряжение падает до 13.5-14 в,а этого недостаточно.Или нагрузить выход сопротивлением 10к на массу и сделать замер при 21в выходе.
-
Romann43
- Сообщения: 715
- Зарегистрирован: Вт авг 05, 2014 10:25 pm
- Откуда: Кирово-Чепецк
Сообщение
Romann43 » Чт июл 14, 2016 11:25 am
Сейчас переделал схему,вместо +5в подал +13.25В на выходе без нагрузки стало 24.9В под нагрузкой 10к на массу стало 20В.
-
Вложения
-

- до переделки
-

- после переделки
-
injektor
- Сообщения: 703
- Зарегистрирован: Пн июн 09, 2008 6:06 pm
- Откуда: UA, Александрия
Сообщение
injektor » Сб июл 16, 2016 2:35 pm
evgen13reg писал(а):Нашел причину стабилизатор выбило, и заместо 5В 12 давала. Стабилизатор отпоял, так 5В подал, и о чудо 17в. Ему
Сегодня кренку воткну
Если вылетает кренка то поставь ей параллельно диод где то около 1А.
-
Вложения
-

Компьютерная диагностика, ремонт, чип-тюнинг. Изготовление, привязка чип-ключей и брелков к авто...
тел. 066 7763335
-
Romann43
- Сообщения: 715
- Зарегистрирован: Вт авг 05, 2014 10:25 pm
- Откуда: Кирово-Чепецк
Сообщение
Romann43 » Сб июл 16, 2016 5:48 pm
Есть статистика у кого эта схема работает на практике?У меня нет,так как ммс2 не поддерживает адаптер чипсофт,да собственно и с опеном не слаще

-
Romann43
- Сообщения: 715
- Зарегистрирован: Вт авг 05, 2014 10:25 pm
- Откуда: Кирово-Чепецк
Сообщение
Romann43 » Вс июл 17, 2016 7:36 pm
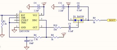
От нечего делать,запилил другую версию бут пина

Схема и фото платы прилагаю.
-
Вложения
-

- Схема
-

- Плата
-
chipsoft
- CHIPSOFT.RU
- Сообщения: 8317
- Зарегистрирован: Вс дек 18, 2005 1:23 pm
- Откуда: Украина, Киев
Сообщение
chipsoft » Вс июл 17, 2016 9:08 pm
Работает?
CHIPSOFT J2534 Pro: 5 CAN BUS, 1 SWCAN, 8 KLine, 5 - 20V Voltage generator
Онлайн магазин CHIPSOFT: shop.chipsoft.com.ua
-
Romann43
- Сообщения: 715
- Зарегистрирован: Вт авг 05, 2014 10:25 pm
- Откуда: Кирово-Чепецк
Сообщение
Romann43 » Вс июл 17, 2016 9:12 pm
chipsoft писал(а):Работает?
Запчасти только заказал,думаю выдаст 17-20В,тестировать не на чем,ты же в курсе причин

Схема честно слизана с ОР2.0

-
Romann43
- Сообщения: 715
- Зарегистрирован: Вт авг 05, 2014 10:25 pm
- Откуда: Кирово-Чепецк
Сообщение
Romann43 » Пн июл 18, 2016 6:00 pm
Денис,Митсу к-лайновые не планируете освоить? будет хоть чем тестировать

-
Romann43
- Сообщения: 715
- Зарегистрирован: Вт авг 05, 2014 10:25 pm
- Откуда: Кирово-Чепецк
Сообщение
Romann43 » Вт июл 26, 2016 9:10 pm
Вот что получается,жду микросхемы

-
Вложения
-

-
Romann43
- Сообщения: 715
- Зарегистрирован: Вт авг 05, 2014 10:25 pm
- Откуда: Кирово-Чепецк
Сообщение
Romann43 » Вт июл 26, 2016 9:18 pm
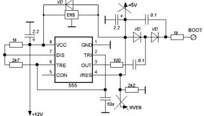
Предыдущая версия,таймер555+умножитель напряжения(вся плата не входит к сожалению)
-
Вложения
-

-
__Maksim__
- Сообщения: 94
- Зарегистрирован: Вс мар 16, 2014 12:03 pm
- Откуда: Tatarstan,Kazan
Сообщение
__Maksim__ » Чт июл 28, 2016 3:54 pm
Romann43 писал(а):chipsoft писал(а):Работает?
Запчасти только заказал,думаю выдаст 17-20В,тестировать не на чем,ты же в курсе причин

Схема честно слизана с ОР2.0

У меня есть на чем тест провести можно.
-
Romann43
- Сообщения: 715
- Зарегистрирован: Вт авг 05, 2014 10:25 pm
- Откуда: Кирово-Чепецк
Сообщение
Romann43 » Чт июл 28, 2016 5:09 pm
У меня тоже

Сегодня отпишусь вечером.
-
__Maksim__
- Сообщения: 94
- Зарегистрирован: Вс мар 16, 2014 12:03 pm
- Откуда: Tatarstan,Kazan
Сообщение
__Maksim__ » Чт июл 28, 2016 5:12 pm
Romann43 писал(а):У меня тоже

Сегодня отпишусь вечером.
ДОбро, посмотрю, для меня актуально.
Кто сейчас на конференции
Сейчас этот форум просматривают: нет зарегистрированных пользователей и 20 гостей