Обновление ChipLoaderNG 3.7.0, подробнее тут: viewtopic.php?f=19&t=11442

CHIPSOFT J2534 и бут пин Mitsubishi

Обсуждения и вопросы по нашему CHIPSOFT J2534 адаптеру

Модератор: chipsoft

Аватара пользователя
chipsoft
CHIPSOFT.RU
Сообщения: 8317
Зарегистрирован: Вс дек 18, 2005 1:23 pm
Откуда: Украина, Киев

Сообщение chipsoft » Вс фев 21, 2016 4:55 pm

Нет, проблема там в другом. Пробовал 9-ый Лансер с Экуфлешем, ммс, ммс2. На всех загрузчиках кроме ммс2 - работает. Насколько я помню, ммс2 некорректно устанавливает связь с ЭБУ, из-за этого возникает ошибка в самом начале. Рома, не морочь голову исследованиями, тем более что сам разработчик загрузчика не хочет в этом разбираться.
CHIPSOFT J2534 Pro: 5 CAN BUS, 1 SWCAN, 8 KLine, 5 - 20V Voltage generator
Онлайн магазин CHIPSOFT: shop.chipsoft.com.ua

Аватара пользователя
Romann43
Сообщения: 715
Зарегистрирован: Вт авг 05, 2014 10:25 pm
Откуда: Кирово-Чепецк

Сообщение Romann43 » Вс фев 21, 2016 5:29 pm

Ну вот исследователь я :D, знаю что проблема в загрузчике.

evgen13reg
Сообщения: 73
Зарегистрирован: Пн янв 04, 2016 10:55 pm
Откуда: Саранск

Сообщение evgen13reg » Вт мар 01, 2016 1:05 pm

Ребят никто не пробовал с pcmflesh?

wmasterw
Сообщения: 1277
Зарегистрирован: Пт янв 09, 2009 1:58 am
Откуда: Украина, Ирпень

Сообщение wmasterw » Вт мар 01, 2016 1:21 pm

Так там и прочитайте. Там же отдельная тема есть. С перечислением на чем уже проверено. Проблем на сегодняшний день нет.
Диагностика и настройка систем газового впрыска 050 737 79 58

Аватара пользователя
Rossosh
Сообщения: 50
Зарегистрирован: Сб дек 27, 2014 5:03 pm
Откуда: Россошь

Сообщение Rossosh » Чт май 05, 2016 1:32 am

Приветствую - Нужна помощь.
Сегодня умер второй по счету "Мангуст" - им шился Lancer IX с подачей бутпина без проблем.
Решил приколхозить чипсофт адаптер.
Как тут и писали - запихнул в прикуриватель платку которая увеличивает вольтаж до 17В.
Иденты читаются. Перед программированием подаю 17В на бутпин и включаю зажигание - загорается чек но pcmflash считает до 10-12 и пишит ошибка перевода в режим программирования, и так же не читаются иденты -убираю 17В начинают читаться.
Как быть -куда копать? Другой адаптер приедет только через неделю.

Аватара пользователя
chipsoft
CHIPSOFT.RU
Сообщения: 8317
Зарегистрирован: Вс дек 18, 2005 1:23 pm
Откуда: Украина, Киев

Сообщение chipsoft » Чт май 05, 2016 11:47 am

Скорее всего ошибка возникает из-за того, что Лайт адпаптеру дают команду подать +17В. Т.к. он не умеет подавать такое напряжение, он возвращает ошибку, о чем и сообщает загрузчик.
CHIPSOFT J2534 Pro: 5 CAN BUS, 1 SWCAN, 8 KLine, 5 - 20V Voltage generator
Онлайн магазин CHIPSOFT: shop.chipsoft.com.ua

Аватара пользователя
Romann43
Сообщения: 715
Зарегистрирован: Вт авг 05, 2014 10:25 pm
Откуда: Кирово-Чепецк

Сообщение Romann43 » Чт май 05, 2016 11:53 am

Rossosh писал(а):Приветствую - Нужна помощь.
Сегодня умер второй по счету "Мангуст" - им шился Lancer IX с подачей бутпина без проблем.
Решил приколхозить чипсофт адаптер.
Как тут и писали - запихнул в прикуриватель платку которая увеличивает вольтаж до 17В.
Иденты читаются. Перед программированием подаю 17В на бутпин и включаю зажигание - загорается чек но pcmflash считает до 10-12 и пишит ошибка перевода в режим программирования, и так же не читаются иденты -убираю 17В начинают читаться.
Как быть -куда копать? Другой адаптер приедет только через неделю.
Судя по работе экуфлеш с 9 лансерами,сначала программа запрашивает,включено ли зажигание и уже потом подаёт питание на бут пин(при работе с ОР2.0).Возможно ради интереса можно так попробовать.Включить зажигание,в программе нажать запись и подать на бут пин напряжение.

Аватара пользователя
Rossosh
Сообщения: 50
Зарегистрирован: Сб дек 27, 2014 5:03 pm
Откуда: Россошь

Сообщение Rossosh » Чт май 05, 2016 1:00 pm

подавал 17В в разные моменты- эффекта 0

wmasterw
Сообщения: 1277
Зарегистрирован: Пт янв 09, 2009 1:58 am
Откуда: Украина, Ирпень

Сообщение wmasterw » Чт май 05, 2016 1:58 pm

Вам на другом форуме разработчик ответил
Диагностика и настройка систем газового впрыска 050 737 79 58

Аватара пользователя
Rossosh
Сообщения: 50
Зарегистрирован: Сб дек 27, 2014 5:03 pm
Откуда: Россошь

Сообщение Rossosh » Вс май 22, 2016 9:29 pm

Уже купил чипсофт адаптер MID - работает как автомат калашникова, спасибо разработчику.

evgen13reg
Сообщения: 73
Зарегистрирован: Пн янв 04, 2016 10:55 pm
Откуда: Саранск

Сообщение evgen13reg » Ср июл 13, 2016 8:03 am

Собрал схемку что давалась ранее,но вот засада на бут пине аж 21 вольт,должно обязательно 17?

Аватара пользователя
Romann43
Сообщения: 715
Зарегистрирован: Вт авг 05, 2014 10:25 pm
Откуда: Кирово-Чепецк

Сообщение Romann43 » Ср июл 13, 2016 9:58 am

evgen13reg писал(а):Собрал схемку что давалась ранее,но вот засада на бут пине аж 21 вольт,должно обязательно 17?
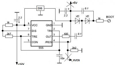
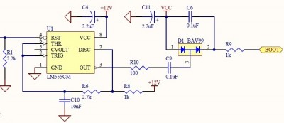
Я тут провёл некоторые изыски,при подключенном эбу(в моём случае лансерХ 1.5) на пине бут пина напряжение падает до +14 вольт.Номиналы выдержаны как по схеме,единственное,вместо электролитов 2.2 мкф стоит керамика в 1206 корпусе.Задавал вопрос инженеру-электронщику,он сказал что возможно не хватает ёмкости конденсаторов 0.1мкф в обвязке BAV99.СХема реализована как классический удвоитель напряжения Кокрофта-Уолтона,отличается универсальностью,но малой нагрузочной способностью.Питание осуществляется с выхода таймера 555 (по даташиту напряжение на нём равно U пит микросхемы-1.7В)+ питание 5В от юсб,в итоге на холостом ходу в сумме получается 16-17В. Можете попробовать замерить падение напряжения на бут пине,при подключенном эбу и ваших +21В на выходе платы.Кстати 21В не опасное напряжение для эбу.

Аватара пользователя
Romann43
Сообщения: 715
Зарегистрирован: Вт авг 05, 2014 10:25 pm
Откуда: Кирово-Чепецк

Сообщение Romann43 » Ср июл 13, 2016 10:09 am

evgen13reg писал(а):Собрал схемку что давалась ранее,но вот засада на бут пине аж 21 вольт,должно обязательно 17?
Укажите при каких номиналах и деталях(конденсаторы) получилось 21В?Можно фото платы прикрепить.

Аватара пользователя
Romann43
Сообщения: 715
Зарегистрирован: Вт авг 05, 2014 10:25 pm
Откуда: Кирово-Чепецк

Сообщение Romann43 » Ср июл 13, 2016 10:19 am

По моим прикидкам,получить 21В на выходе,можно подав 12В на точку VCC вместо положенных 5В,либо источник питания таймера 555 больше +12В значительно))
Вложения
 (251)1.jpg
бут

evgen13reg
Сообщения: 73
Зарегистрирован: Пн янв 04, 2016 10:55 pm
Откуда: Саранск

Сообщение evgen13reg » Ср июл 13, 2016 10:48 am

Romann43 писал(а):По моим прикидкам,получить 21В на выходе,можно подав 12В на точку VCC вместо положенных 5В,либо источник питания таймера 555 больше +12В значительно))
Вот по этой схеме споял,на выходе без подключения к эбу 21вольт подключать не пробовал,вот и спрашиваю можно ли подать 21 вольт не сгорит ли что то
Все наменалы согласно схеме,по позже сфотографирую спереди плату
Вложения
1468392411.jpg

Ответить

Кто сейчас на конференции

Сейчас этот форум просматривают: нет зарегистрированных пользователей и 18 гостей